
2019年(nián)1月9日(rì),國(guó)家統計(jì)局、體(tǐ)育總局發布2017年(nián)全國(guó)體(tǐ)育産業總規模數值。2017年(nián)全國(guó)體(tǐ)育産業總規模(總産出)爲2.2萬億元,同比增長15.74%。根據當前我國(guó)體(tǐ)育産業的發展趨勢,前瞻預計(jì)2018年(nián),我國(guó)體(tǐ)育産業的市場規模将突破2.4萬億。其中體(tǐ)育用品及相(xiàng)關産品制造的總産出最大(dà),爲13509.2億元占比分(fēn)别達到61.4%。
圖表:2014-2018年(nián)我國(guó)體(tǐ)育産業市場規模(單位:億元)

圖表:2017年(nián)我國(guó)體(tǐ)育産業細分(fēn)行業的占比情況(單位:%)

2011-2017年(nián),我國(guó)體(tǐ)育産業的增加值處于逐年(nián)遞增趨勢,2017年(nián)增加值爲7811億元,同比增長20.63%。預計(jì)2018年(nián),我國(guó)體(tǐ)育産業的增加值爲9028億元。
圖表:2011-2018年(nián)我國(guó)體(tǐ)育産業增加值情況(單位:億元,%)

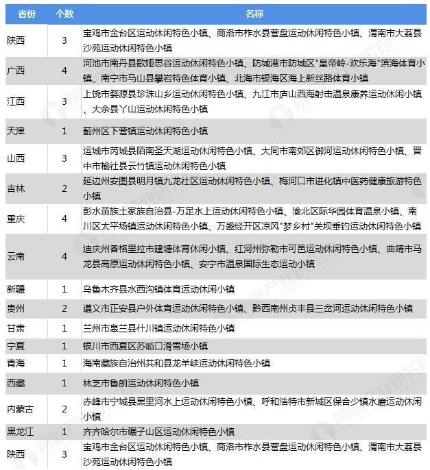
2017年(nián)8月10日(rì),體(tǐ)育總局通過對有關直屬單位和中國(guó)足球協會推薦的運動休閑特色小鎮申報項目進行篩選,公布了首批96個體(tǐ)育特色小鎮試點名單。其中北京、湖北和河北入選數量最多,各有6個項目;山(shān)東、湖南(nán)以及廣東各有5個項目入選特色小鎮試點項目;上海、江蘇、廣西、重慶、四川、雲南(nán)分(fēn)别有4個項目入選。
圖表:首批96個體(tǐ)育特色小鎮試點名單


經過幾年(nián)的建設、發展和運營,各地的體(tǐ)育小鎮發展不一。2018年(nián)12月10日(rì),2018年(nián)度最佳運動休閑特色小鎮評選首批入圍名單公布,其中上榜的體(tǐ)育小鎮有8個。而浙江省的莫幹山(shān)小鎮、柯橋酷玩小鎮、浙江金華新能源汽車小鎮和浙江萊茵達女(nǚ)子足球俱樂部培訓基地均上榜,浙江省的數量占全部體(tǐ)育小鎮的50%。
圖表:2018年(nián)最佳的體(tǐ)育小鎮名單

體(tǐ)育小鎮或将成下一個風(fēng)口 多方争相(xiàng)布局
2017年(nián)5月9日(rì),國(guó)家體(tǐ)育總局辦公廳下發了《關于推動運動休閑特色小鎮建設工(gōng)作(zuò)的通知》,正式啓動了體(tǐ)育小鎮的建設工(gōng)作(zuò),從(cóng)而掀起了以“體(tǐ)育産業+特色旅遊”爲方向的體(tǐ)育小鎮建設熱(rè)潮。比如(rú),恒大(dà)歐洲足球小鎮、厚街碧桂園運動小鎮、雅居樂體(tǐ)育休閑特色小鎮等。随着多方競相(xiàng)布局,體(tǐ)育特色小鎮預計(jì)将會成爲下一個風(fēng)口。
圖表:地産公司布局情況

另外,部分(fēn)公司開始轉型,瞄準了體(tǐ)育小鎮這塊大(dà)蛋糕。2017年(nián)3月,萊茵體(tǐ)育宣布與杭州市桐廬縣政府簽署了戰略合作(zuò)協議(yì),拟出資20億元在桐廬縣建設國(guó)際足球小鎮,作(zuò)爲承接2022年(nián)杭州亞運會相(xiàng)關賽事(shì)分(fēn)賽場和中國(guó)女(nǚ)子足球超級聯賽的主賽場。4月,萊茵體(tǐ)育又與杭州市蕭山(shān)區浦陽鎮人(rén)民(mín)政府簽署合作(zuò)協議(yì),雙方将合作(zuò)建設運營浦陽特色體(tǐ)育小鎮項目。除了體(tǐ)育小鎮項目,萊茵體(tǐ)育通過投資、并購(gòu)重組、自(zì)建、合作(zuò)等多種方式在足球、籃球、冰雪三大(dà)IP布局。
圖表:部分(fēn)公司布局體(tǐ)育小鎮規劃

體(tǐ)育特色小鎮前景預測 2020年(nián)投資規模将超5000億
體(tǐ)育總局辦公廳印發《關于推動運動休閑特色小鎮建設工(gōng)作(zuò)的通知》,明确指出到2020年(nián),在全國(guó)扶持建設一批體(tǐ)育特征鮮明、文化氣息濃厚、産業集聚融合、生(shēng)态環境良好、惠及人(rén)民(mín)健康的運動休閑特色小鎮。綜合我國(guó)體(tǐ)育小鎮發展的政策導向和市場導向,前瞻分(fēn)析認爲,到2020年(nián),我國(guó)培育的1000個特色小鎮中體(tǐ)育小鎮的建設數量将在100-150個之間,預計(jì)到2020年(nián)我國(guó)體(tǐ)育小鎮的投資額将在5000-9000億元之間。
圖表:2020年(nián)中國(guó)體(tǐ)育小鎮規模(單位:個,億元)

此外,在《旅遊産業“十三五”規劃》、《關于大(dà)力發展體(tǐ)育旅遊的指導意見(jiàn)》等政策中還(hái)對體(tǐ)育産業的落地載體(tǐ)作(zuò)出了具體(tǐ)規劃,包括體(tǐ)育産業示範基地、體(tǐ)育旅遊目的地、體(tǐ)育旅遊示範基地等等,而這些都(dōu)與體(tǐ)育小鎮有着天然的契合,也是體(tǐ)育特色小鎮的建設要點:體(tǐ)育小鎮作(zuò)爲體(tǐ)育與其他(tā)産業融合發展的重要載體(tǐ),既能夠助力供給側結構性改革,又可(kě)以滿足消費方式從(cóng)實物型向參與型和觀賞型擴展的需求,既是産業聚集區,又是消費聚集區。
圖表:體(tǐ)育産業基地規劃(單位:個)
